Società
Chi siamo
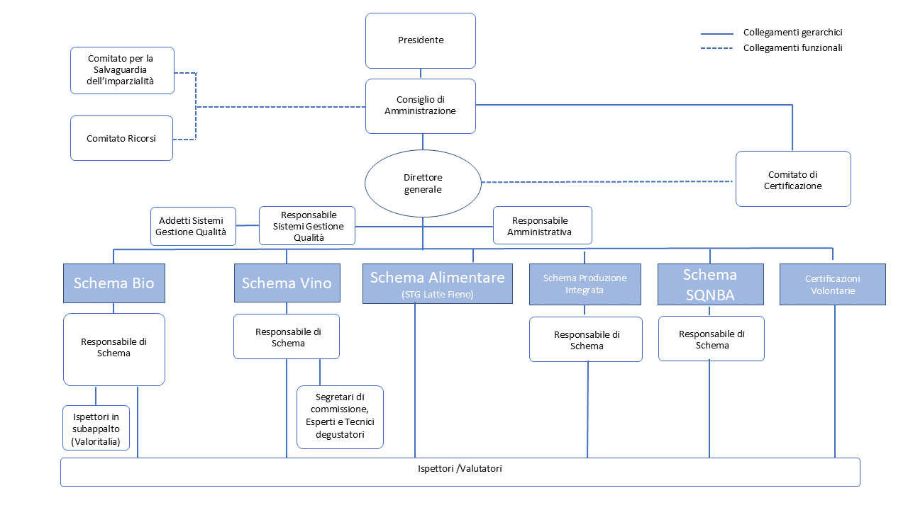
Organigramma
Struttura
Società trasparente
Politica della qualità
Certificato di accreditamento
Accordo di certificazione
Scopo flessibile di accreditamento
Deontologia
Customer satisfaction
Ricerca documenti
Vino
Intro certificazione vino
Modulistica
Riferimenti normativi
Piano controlli vini DOP e IGP
Gestione vini varietali
Elenco operatori assoggettati
Elenco prodotti certificati
Elenco laboratori in subappalto
Tracciabilità contrassegni
Delimitazioni KML DOP
Dati denominazioni
Tariffari vino
Bio
Certificazione biologica
Elenco laboratori in subappalto
SQNPI
Altre certificazioni
Residuo Minimo
Residuo~Zero
Prodotti Vegani
STG Latte e fieno
Benessere animale
Carbon Footprint
Biocombustibili
Etichettatura facoltativa carni bovine
Crediti di carbonio
Diversity Ark
Reclami e ricorsi
Reclami
Ricorsi
News
Contatti
Organigramma